2024-05-09 13:23:39
众多工程师青睐这一颗DC/DC芯片
许多工程师都推荐类比半导体。推荐的主要原因在于服务到位,可以帮助客户开发各种应用。享受过服务的客户基本都比较满意,对自己的工作比较认可,主要是一群热爱电路的人在一起整各种活。一位坛友表示:“类比的芯片可以入选,服务也不错,他家的ADC也非常专业!”
另外的推荐原因在于模拟芯片产品线比较全,高性能模拟芯片可以找到替代。此外,汽车工业产品线也比较全,可以提供系统级解决方案。
具体从产品来看,类比半导体的IS801Q系列芯片推荐人最多。类比半导体IS801Q(车规级变压器驱动) 内置360mΩ 低导通电阻功率管,可以实现最大3W 的功率输出,且优化了重载下的转换效率。IS801Q 优化了推挽输出压摆率控制并集成时钟展频功能,可以有效地解决系统的EMI 问题,并能够有效帮助通过CE、RE等测试。
IS801Q 支持上电软起动、死区插入保护、VCC欠压保护和过温保护,提高产品鲁棒性的同时也保护了系统电源的掉电问题。此外,IS801Q 的高HBM ESD功能也显著提高了产品本身的鲁棒性。可以用is801/802替代 DC/DC模块来降低系统整体成本,联系他们FAE可以帮忙出方案。
这个厂商的模块,广被应用
与类比半导体相同,金升阳的支持者也非常众多。其中一位坛友强调,在数字电路设计里面,一直选用金升阳的隔离DC/DC。在做系统集成时,隔离电源是必备的,而金升阳的DC/DC电源则一直存在于我的设计之中。其样品申请简单,外围电路设计简单,应用稳定,而且小巧。典型应用在RS485通讯模块的隔离电源参考。 另一位坛友表示:“我用金升阳的两个功率大小的产品,大点的是12V,小一点的为5V,用DC/DC主要是把地隔开,就是前面地烧了爆了,与后边的电压和地,没有半毛钱关系。” 具体来说,B0505 DC/DC模块推荐最多,比如,B05_XT-2WR3(-TR)系列。官网显示,B505_XT-2WR3(-TR)系列产品是专门针对板上电源系统中需要产生一组与输入电源隔离的电压的应用场合而设计的。该产品适用于:纯数字电路,一般低频模拟电路,继电器驱动电路,数据交换电路等。

B1205S-1WR3系列DC/DC模块应用也非常多,官网显示,B_S-1WR3 系列产品是专门针对线路板上分布式电源系统中需要产生一组与输入电源隔离的电源的应用场合而设计的。该产品适用于:纯数字电路,一般低频模拟电路,继电器驱动电路,数据交换电路等。
内置软启动计时器的芯片
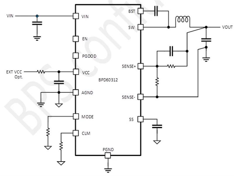
上海晶丰明源的DC-DC芯片BPD60312支持者也非常多,它是一款集成同步降压转换器,支持2.7V~16V的输入电压,输出支持12A直流负载。芯片采用了低静态电流方案,在轻负荷下节省功耗。为了满足不同的应用要求,芯片允许用户调整MODE引脚对地电阻来设置开关频率,CCM/DCM模式选项和内部LDO输出。SENSE+ 和SENSE- 引脚的远端监测功能,可以帮助芯片实现更精确的输出监控。此外,芯片还提供了一个可灵活设置的软启动计时器。
小功率、消费类的“网红产品”
小功率LED及其它消费类DC/DC方案方面,许多人推荐矽力杰的国潮DC/DC产品。 其中,推荐较多的是矽力杰的SY586X系列,坛友表示,以前在低成本LED电源中已经大批量使用,减小无高压大电容方案中输出电流纹波很有效果。

电路简单的升压DC/DC
芯龙升压DC/DC XL6019备受工程师关注,它效率高,输入输出范围大,输出电流大,电路简单。
XL6019是一款专为升压、升降压设计的单片集成电路,可工作在DC 5V到40V输入电压范围,低纹波,内置功率MOS。XL6019内置固定频率振荡器与频率补偿电路,简化了电路设计。 PWM控制环路可以调节占空比从0~90%之间线性变化。内置过电流保护功能与EN脚逻辑电平关断功能。
其中也有一位坛友表示,DC/DC芯片本人接触少,用到的都是别人搭好的,不过之前做试样时候用过上海芯龙的XL1583,也是别人推荐的,用起来都差不多,不过这片子给留下的最深的印象是,有3次我接错线搞过载了,这片子都没烧 官网显示,XL1583是一款高效降压型DC/DC转换器,固定380KHz开关频率,可以提供最高3A输出电流能力,具有低纹波,出色的线性调整率与负载调整率特点。XL1583内置固定频率振荡器与频率补偿电路,简化了电路设计。 PWM控制环路可以调节占空比从0~100%之间线性变化。内置使能功能、输出过电流保护功能。内部补偿模块可以减少外围元器件数量。 
这款PD快充芯片备受瞩目
许多坛友也非常支持芯朋微的产品,其中,用于PD快充芯片18W直流转换芯片PN8161 备受瞩目。坛友表示:“曾经为OPPO、中兴、努比亚、联想等知名品牌代工一个工厂,做的快充,20W PD快充充电器,PWM主控芯片PN8161来自Chipown芯朋微。”
该芯片内部集成了准谐振工作的电流模式控制器和功率MOSFET,专用于高性能、外围元器件精简的AC-DC开关电源。

关于国产DC/DC的众说纷纭
坛友的讨论非常激烈,其中也存在许多不同的观点。 有工程师表示:国产现在基本没有所谓的“最能打”的DC/DC芯片,前几年芯片涨价,为降低成本才开始大量的用,是没办法才开始用的,后来发现不是什么高大尚产品,用国产电源芯片也不错嘛,再加上国产芯片这几年也给力,有一些厂家的芯片还真不错。 木犯001号就列举了大量他推荐的国产DC/DC芯片型号,以及它们的基本特性:
H6203:这款芯片由惠海半导体提供,它支持宽电压输入(最高120V),并具备低待机功耗的特点。适用于电动车市场、园林工具、BMS、LED大灯等电源供电方案。
H6205:同样由惠海半导体出品的H6205,输入电压范围为7-80V,可持续输出电流2A,瞬间4A,适合于需要较高电流输出的场合。
H6201:这款芯片能够持续输出10A的电流,适用于高电流应用的场合,如电动车控制器、BMS等。
JW5121:这款芯片适用于12V输入以下的DC/DC电源芯片,具备SOT23-6封装,可以在多种应用场合中使用。
XD208H:这款芯片同样适用于12V输入以下的DC/DC电源芯片,封装形式为SOT23-6。
SC72001:这是另一款12V输入以下的DC/DC电源芯片,也采用SOT23-6封装。
ZCC2480:适用于12V输入以下的DC/DC电源芯片,提供SOT23-6封装。
TD1688:这款芯片也适用于12V输入以下的DC/DC电源芯片,封装形式为SOT23-6。
OB2107和OB2106:这两款芯片都适用于12V输入以下的DC/DC电源芯片,采用SOT23-6封装。
LM5163、LM34940、LM5017、LM5007、LM25010:这些LM系列的芯片均适用于不同的DC/DC电源应用,具有不同的输入输出电压范围和功率输出。
SD4932B、SD4923E、SD4942、SD4952B、SD4954B、SD4945、SD4931、SD4938、SD4943、SD4945、SD2527、SD42527、SI3402、BM0451HV:这些芯片均适用于DC/DC电源应用,提供不同的输入输出电压范围和功率输出。
XL7005A、XL7015、XL7025、XL7026、XL7035、XL7036、XL7045、XL7046、XL7056:这些XL系列的芯片也适用于DC/DC电源应用,有不同的输入输出电压范围和功率输出。
小手在颤抖则表示,国内做DC/DC电源芯片的厂家有南芯科技、屹晶微、圣邦微电子、森木磊石等。前面三个都是做电源管理芯片,具有高效率、低噪声、小体积等特点。重点要说的是森木磊石PPEC系列电源芯片,是国内唯一一家做免代码DC/DC电源芯片的厂家,可以省去前期编写代码的时间,在线调整参数,为电源企业降本增效。 tagetage表示,DC/DC芯片我用的挺多的,但主要是国际一线品牌,常用的有Linear,Ti,Onsemi,Maxim等,要说最能打国产的DC/DC芯片我就想到了一个,国产的34063,价格是0.0X元你服不服? wangerxian表示,用过西安航天民芯和南京微盟的,目前用的还行,没啥问题。 想了解更多?欢迎访问“最能打的中国芯”专题。该专题针对模拟与电源、数字、应用三大角度,是综合工程师实际使用体验、业界专家经验以及编辑观点,从细分类别中遴选出“最能打”的产品。 目前,专题涵盖碳化硅(SiC)、放大器与比较器、LDO、DC/DC、传感器、数据转换、充电管理、接口电路、蓝牙/Wi-Fi芯片、MCU(RISC-V架构)、MCU(Arm架构)、车规芯片、仪器仪表13个子类芯片。具体榜单如下:



编辑:杨文博